2022-07-23
|
2750
7月22日下午,南京发布公布了南京玄奘寺事件的处理情况,玄奘寺主要负责人传真被撤换,玄武区民族宗教事务局、南京市民族宗教事务局多名负责人被处理。
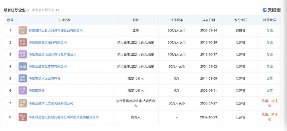
上游新闻(报料邮箱:cnshangyou@163.com)记者了解到,传真名下与其关联的公司有6家,涉及养老、旅游、文化传媒、寺庙经营等多个领域。除此之前,传真曾在接受媒体采访时表示,他与南京多名落马官员都曾有过交情,其中就包括江苏省南京市委原副书记、市长季建业。

▲7月22日南京玄奘寺负责人传真被撤换。图片来源/南京发布
曾因拍摄抗日题材电影出名
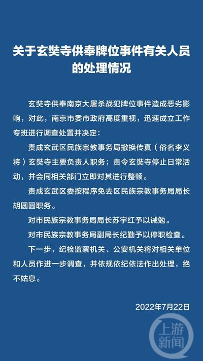
7月22日下午,随着南京玄奘寺供奉日本战犯牌位事件持续发酵,南京市发布《关于玄奘寺供奉牌位事件有关人员的处理情况》。通报称,已责成玄武区民族宗教事务局撤换传真(俗名李义将)玄奘寺主要负责人职务;责令玄奘寺停止日常活动,并会同相关部门立即对其进行整顿。责成玄武区委按程序免去区民族宗教事务局局长胡圆圆职务。对市民族宗教事务局局长苏宇红予以诫勉。对市民族宗教事务局副局长纪勤予以停职检查。下一步,纪检监察机关、公安机关将对相关单位和人员作进一步调查,并依规依纪依法作出处理。
公开资料显示。传真法师,法号正宏,俗名李义将,安徽颍上人。1987年在南京栖霞寺出家,目前担任南京玄奘寺、溧水无想寺主持。同时,传真还拥有南京市政协委员、江苏省佛教协会理事、南京市青联常委、南京市佛教协会副会长等头衔。

▲7月22日南京玄奘寺被进行整顿。图片来源/上游新闻记者 时婷婷
2019年,传真(李义将)还登上了安徽颍上县文化名人榜单。颍上县在官方平台上介绍,在高中毕业两年后,19岁的李义将为了继续求学,选择进入中国佛学院栖霞山分院学习,1987年,他在南京栖霞山剃度出家,作为这座寺庙里为数不多的有高中文化程度的弟子之一,师父格外喜欢这位有文化的弟子,并为他取法名传真。
传真最有名的一次亮相是2004年他自筹资金800万,作为主要出品人和编剧,参与了电影《栖霞寺1937》 的拍摄。该片讲述了1937年底到1938年初南京沦陷前后,南京栖霞寺和尚寂然法师带领僧人自发创建难民护难所,不畏日军的压力与打击,保护两万多难民的故事。
此外,传真还曾担任电影《三藏塔1942》的出品人,该影片讲述了日本侵华期间,南京人民保护舍利的故事。两部电影上映后,传真也被称为中国进行电影创作的第一位僧人。
随着玄奘寺供奉日本战犯事件的持续发酵,传真拍电影事件再次被提及,有网友表示:“曾拍摄抗日题材电影的主创人员,却在其负责的寺庙中供奉战犯,应该严查。”

▲工商登记信息显示,传真与6家公司有关联。图片来源/天眼查
名下有6家关联公司实控3家
上游新闻记者注意到,《栖霞寺1937》和《三藏塔1942》 均与南京三藏文化传媒有限公司有关。工商登记信息显示,南京三藏文化传媒有限公司成立于2004年9月2日,注册资本为50万人民币,法定代表人为传真,经营范围包括学术研究;文化交流;影视制作、发行;影视策划、咨询;佛教文化用品开发与经营。作为该公司法定代表人,传真曾出资40万元,占股80%,成为该公司实际控制人。该公司还曾控股传真为实际控制人的南京三藏精汇文化传媒有限公司,不过,2008年该公司营业执照被吊销。
传真除与上述两家公司有关系外,他还以占股99%和100%,成为南京慈愿养老服务有限公司、南京真爱圣地国际旅行社有限公司的实际控制人,两公司注册资产分别为300万元和100万元,主要从事养老服务、会务服务、日用百货销售和旅游服务业务。
此外,2009年传真还曾注册过一家以从事商务服务业为主的南京诚之堂投资顾问有限公司禅那文化传播分公司,但2021年7月被注销。另一家与传真有关的公司,位于传真的老家,安徽省颍上县,名为安徽省颍上县大河湾粮油食品有限公司。公开资料称,该公司一家以从事农副食品加工业为主的企业。企业注册资本500万人民币, 超过了83%的安徽省同行,实缴资本500万人民币,传真为该公司监事。
梳理与传真相关的6家公司可以发现,目前传真实际控制的公司有3家,作为大股东,若注册资本均为实缴,其实际投资金额达到440万元。多名南京官方人士表示,传真在南京颇有名气,与其接触后发现,他更像是一名商人。

▲南京玄奘寺中供奉的日本战犯牌位。图片来源/网络
曾自曝与多名官员有交情
2014年,传真因栖霞寺墨宝事件进入公众视线。据媒体报道,2014年传真爆料称“当代草圣”林散之30多年前赠给南京栖霞寺的一幅墨宝,在北京的一场拍卖会上以644万元的价格成交,因其数次报案未果发微信求助。后经官方验证,拍卖的是林散之先生的另一幅作品,不存在盗卖事件。
盗卖事件尘埃落定,但公众对传真的关注度却没有降温,他也因为“‘进京的和尚,出城的官’,我在北京很受欢迎”的言论备受争议。但传真并未因此“隐姓埋名”,而是继续高调展示自己的官场朋友圈。
2015年,传真在接受南方周末专访时曾讲述他与南京多名官员交往故事。传真称,他的朋友圈有6万人,还有400多个聊天群。因九华山灯光亮化方案,他曾给季建业提过一个方案。“那天他对我的方案很满意,和市建委的玄武湖亮化方案一对比,他就把市建委的领导批了一顿。他说你看你怎么搞的,还不如一个和尚做的,你看人家的效果图多好,结果当时这位领导非常难堪,一声不吭。”传真曾向媒体回忆与季建业的交往时称,最后一次见季建业,他曾在市政府门口送了个“提拔”(鞋拔)给他做纪念品。第二天便得知季建业落马。官方报道显示,季建业涉嫌严重违纪违法,接受组织调查。

▲玄奘寺传真法师。图片来源/网络
传真还提到,首先跟领导打交道,然后才跟秘书打交道,南京市玄武区原区委副书记、区长傅成就是其中之一。传真称傅成曾是江苏省人大常委会原副主任王武龙的秘书,他通过王武龙认识了傅成。傅成调任玄武区区长职务后,传真曾找过傅成批钱,第一次傅成并未接待他,第二次却向他表达了人生的无奈,并表示可以为传真批2万元钱。当传真去拿钱时得知,傅成已落马,传真将他与傅成的交谈,称为“出事前的征兆”。
在传真的落马官员朋友圈里,除了季建业、傅成、王武龙外,他与落马的江苏省原省委常委、南京市委书记杨卫泽,南京市委原常委、建邺区委书记冯亚军也有交情。传真曾向媒体表示:“我常常跟来聊天的官员说,做官啊,第一有文化没文化要学会听话;第二,得过且过太阳出来暖和;第三有一些矛盾就要睁一只眼闭一只眼。”
上游新闻记者了解到,实际上对于传真与多名官员交往过密的情形,在南京宗教及官场一直颇受争议,近年来,传真也很少再高调出境。
7月22日,针对玄奘寺供奉日本战犯及其公司经营情况,上游新闻记者多次联系传真,但均未得到回应。

2026-02
162026-02
162026-02
162026-02
16