山姆又“爆雷”,背刺三亿中产!
2025-10-27

|

1407
十月刚过半数,山姆又因质量问题上了热搜。


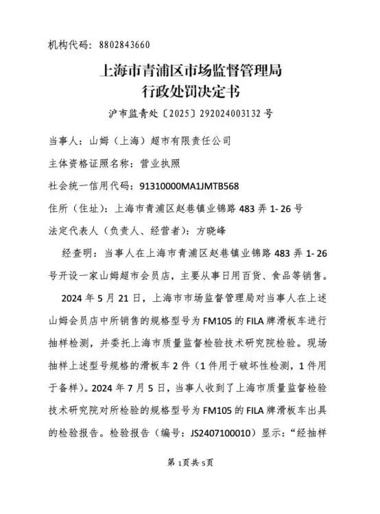
上海市市场监管局的处罚公告显示,其销售的FILA滑板车,包装用塑料袋不符合国家标准。这不是今年第一次了,之前兰精天丝儿童被三件套的质量争议还没平息,又添新账。

儿童用品的“失守”让人揪心。滑板车的塑料袋问题看似细小,实则暗藏风险——幼儿可能误触的塑料薄膜,本应是品控的重中之重。
68ff5504f1a34.jpg
图源:上海市市场监督管理局网站

而更早曝出的兰精天丝儿童被,有家长反映洗后严重缩水,联系客服只得到“正常现象”的回应。

食品安全的漏洞更触目惊心。五月,南昌徐女士在山姆“鲜美肉包”里吃出玻璃碴,客服只愿赔300元优惠券了事。

更讽刺的是,门店一边说“高度重视”,一边迅速下架涉事批次商品,却迟迟给不出异物来源的调查结果

还有,7月25日山姆的有机大豆质量也引发了争议。有长期购买的会员发现,山姆自有品牌Member'sMark2kg装有机大豆出现多处关键信息变化:此前商品明确标注质量等级为1级,新上架产品却降至3级。

68ff551c1d6cc.jpg
图源:微博

而36.8元的售价始终未变,这让不少人质疑山姆“降级不降价”,在核心品质上偷偷“抽条”。

针对争议,山姆日通过沃尔玛官方渠道及媒体回应作出解释,不过这一回应并未完全打消疑虑。


这些问题的根源,藏在山姆今年的战略里。原总裁卸任后,新管理层一上来就定了调:加速扩张、压缩成本、数据驱动。

68ff552a8bbd8.jpg
图源:微博

供应链先动了刀,取消区域特色商品团队,把品控标准往沃尔玛全球体系对齐,美其名曰“标准化”,实则是砍流程。

最直接的后果是,新品从研发到上市的周期,从12-18个月砍到3-6个月,烘焙类产品甚至90天就能上架。

扩张速度也在加速。2025年才过十个月,山姆已经新开5家店,年底前还要再开4家,总数将突破60家。

不仅如此,门店还往县级市下沉,张家港店14个月就建成开业,创下建设速度纪录。

诡异的是,质量问题频出,业绩却美得惊人。

沃尔玛二季度财报显示,中国区净销售额增长30.1%,山姆交易单量双位数上涨,会员费收入也增了7.6%。张家港店开业排起百米长队,似乎印证着山姆的“人气”。

其实很多人是“惯性消费”——办了卡舍不得浪费,或者没找到更好的替代。但部分人心态已经变了。在小红书上,“山姆智商税”的话题下,吐槽质量下降、服务缩水的帖子越来越多。

可以说,山姆的核心竞争力从来不是低价,而是中产对“严选”的信任。以前提起山姆,想到的是全球直采的牛肉、品控严格的烘焙,会员费买的是“闭眼入”的安心。


如今,滑板车有安全隐患,包子里藏玻璃,连配送都透着敷衍。当“特供”滤镜碎了,260元会员费还值吗?

管理层或许觉得,靠扩张和低价能稳住增长。但消费市场最不缺替代品,盒马X会员店、麦德龙都在盯着这块蛋糕。

山姆要是继续用“压缩成本”换增长,迟早会被会员用脚投票。会员的信任一旦丢了,再想捡回来就难了。

现在的山姆,业绩增长的数字有多亮眼,质量失守的裂痕就有多刺眼——前者是短期扩张催生出的泡沫,后者却是长期信任崩塌的预兆。

山姆或许忘了,当年让中产心甘情愿掏出260元会员费的,从不是“开了多少家店”,而是每盒牛肉的产地可追溯、每款烘焙的原料无添加、每次配送的准时又安心。

而这些藏在细节里的品控与尊重,才是会员制超市的立身之本。