2025-12-12
|
451

两新两重继续迎来政策利好
中央经济工作会议为2026年“十五五”开局定调,首次将“两新”“两重”政策升级为稳增长主引擎,财政、货币、产业三大政策协同发力,释放出“以改革换空间、以更新换增量”的强烈信号。
本文聚焦“两新”从3000亿元扩围至5000亿元、家电补贴品类新增50%、数码首次纳入补贴,以及“两重”资金向县域经济、绿色转型、民生保障倾斜的深层逻辑,用一张作战图+政策对照表,拆解政策如何精准滴灌到消费端与投资端,带你看懂2026年中国经济突围路径。
会议内容官宣


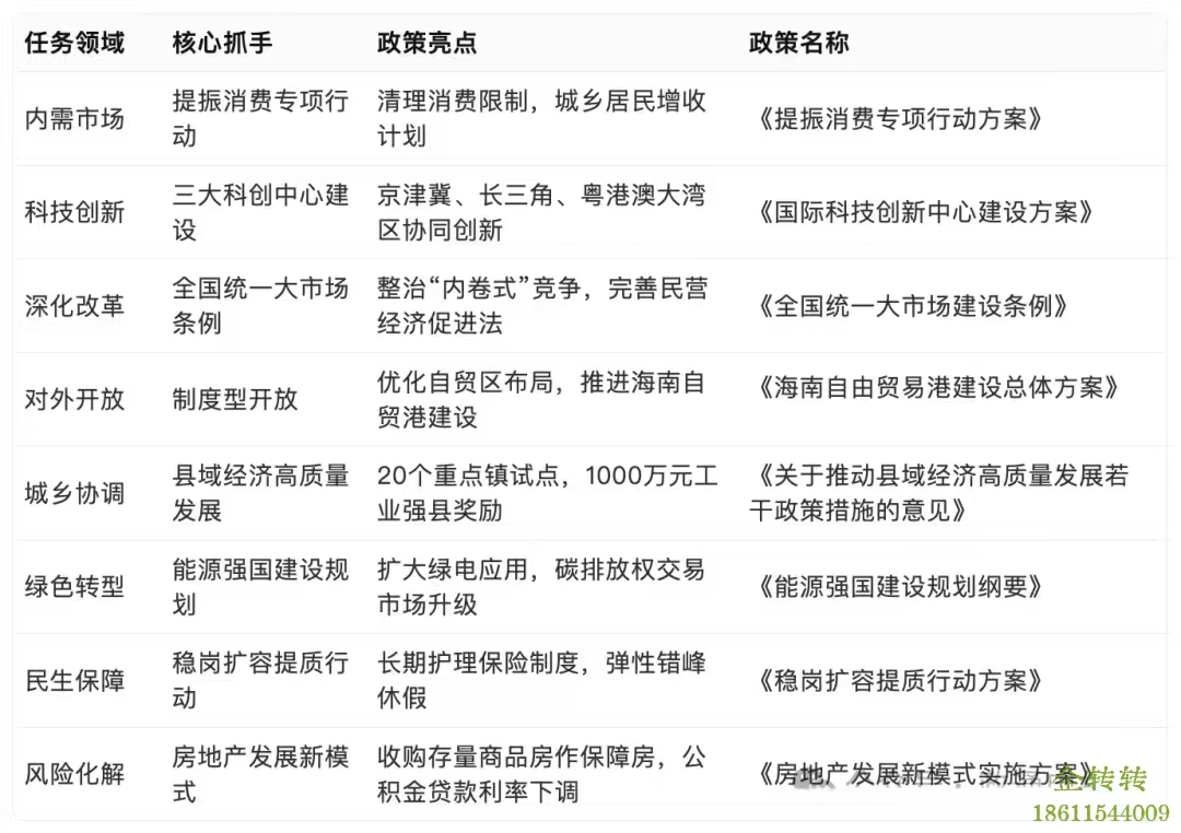
标题本次会议八大任务解读
2025年12月10-11日,中央经济工作会议为"十五五"开局之年定下基调。会议提出"实施更加积极有为的宏观政策",释放出稳预期、强信心的强烈信号。
核心判断:我国经济长期向好基本面没有改变,2026年将重点解决"供强需弱"矛盾,通过八大任务推动质的有效提升和量的合理增长。
政策工具箱:财政货币政策协同发力
会议明确2026年政策取向为"稳中求进、提质增效",形成"双积极"政策组合:
财政政策:保持必要赤字规模,优化支出结构,兜牢基层"三保"底线
货币政策:适度宽松,灵活运用降准降息工具,重点支持科技创新、中小微企业
政策协同:建立宏观政策取向一致性评估机制,避免"合成谬误"
八大任务作战图

关键突破点解析
1. 消费刺激组合拳
首次提出"城乡居民增收计划",通过"两新"政策(设备更新、消费品以旧换新)释放万亿级市场潜力。
2. 房地产政策转向
从"控房价"转向"控增量、去库存、优供给",明确收购存量商品房用于保障房,预计带动千亿级投资。
3. 地方债务化解
建立"主动化债"机制,严禁新增隐性债务,通过债务重组、平台出清等方式化解存量风险。
政策落地时间表
2026年Q1:
财政政策前置发力,专项债提前下达
2026年Q2:
全国统一大市场条例出台,消费刺激政策全面落地
2026年Q3:
科创中心建设方案发布,房地产新模式试点启动
2026年Q4:
政策效果评估,"十五五"规划衔接
政策协同效应:本次会议最大创新在于建立"政策取向一致性评估"机制,避免财政、货币、产业等政策相互抵消。通过"八个统筹"实现政策组合拳效应,预计2026年GDP增速将保持在5%左右合理区间。
两新,两重政策新动态
中央经济工作会议为“十五五”开局之年定下基调,“两新”(大规模设备更新和消费品以旧换新)与“两重” (国家重大战略实施和重点领域安全能力建设)政策迎来新一轮升级。
“两新”政策:从“扩围”到“提效”
2025年已落地的“两新”政策,通过3000亿元超长期特别国债资金撬动消费与投资,带动设备工器具购置投资同比增长16.4%,家电零售额9月单月增长20.5%。2026年,政策将从“规模扩张”转向“效能提升”,核心变化体现在:
资金规模升级:
财政促消费资金从3000亿元上调至5000亿元,设备更新贷款贴息在中央财政1.5%基础上,新增超长期特别国债额外贴息。
品类范围扩大:
家电补贴从8类扩至12类(新增微波炉、净水器等),数码产品首次纳入补贴(手机/平板补贴15%,最高500元/件)。
流程简化:
建立全国统一的消费品补贴数据平台,实现“一键申领”,取消线下重复提交材料。

“两重”建设:从“项目落地”到“战略升级”
2025年1万亿元超长期特别国债中,7000亿元已落实到1465个重大项目,涵盖沿江高铁、高标准农田等。2026年,“两重”政策将聚焦三大升级:
资金规模扩容:
超长期特别国债用于“两重”的资金从8000亿元增至1万亿元,重点投向三大科创中心(京津冀/长三角/粤港澳大湾区)协同建设。
领域精准聚焦:
新增“能源强国建设规划”专项,绿电应用比例提升20%,碳排放权交易市场扩容至八大行业。
区域联动机制:
建立“两重”项目跨区域统筹机制,例如长三角科创中心与上海自贸区联动,推动科研设备共享税收优惠。

潜在政策突破点
基于会议释放的信号,2026年可能出现以下创新政策:
“两新”与房地产联动:
鼓励用家电/汽车以旧换新补贴抵扣购房契税,刺激“装修-家电”链条消费。
“两重”REITs试点:(REITs即不动产投资信托基金)
将科创中心基础设施纳入REITs发行范围,吸引社会资本参与。
县域“两重”专项:
设立1000亿元县域经济高质量发展基金,重点支持20个工业强县试点。

2026-02
242026-02
242026-02
242026-02
24