2025-12-30
|
273

近年来,恶意囤积商标、批量重复注册、恶意撤销、注册商标名称在实际使用中擦边等现象依然频发,导致消费者对产品成分、原料等误认,误导消费者等现象尤为突出,2025年商标法修订草案对相关现象予以规制。
一、打击“重注册、轻使用”等恶意注册现象

草案第18条,明确“不以使用为目的,明显超出正常生产经营需要申请商标注册的,不予注册”。现商标法规定“不以使用为目的的恶意商标注册申请,应当予以驳回”,现行审查如不允许注册需证明具有恶意。
国家知识产权局2021年制定的《商标审查审理指南》中对恶意使用情形进行了列举,如:“商标申请数量巨大,明显超出正常经营活动需求,缺乏真实使用意图,……;大量复制、摹仿、抄袭多个主体在先具有知名度或者较强显著性的商标;对同一主体具有一定知名度或者较强显著性的特定商标反复申请,扰乱商标注册秩序的;大量申请与行政区划名称、山川名称、景点名称、建筑物名称等相同或者近似标志的。……”等情形属于恶意注册。本次修订案删除了“恶意”,意在降低原来恶意的标准,规避指南中的情形进行不以使用为目的的注册将会面临更为严格的审查。
第五十三条 商标注册申请人存在下列恶意申请商标注册行为之一,造成不良影响的,由负责商标执法的部门给予警告,可以处十万元以下的罚款:
(一)明知标志违反本法第十五条规定仍作为商标申请注册的;
(二)违反本法第十八条规定申请商标注册的;
(三)故意违反本法第二十条、第二十一条、第二十三条规定申请商标注册的。
同时草案第五十三条也增加了罚则,将对占用审查资源、商标资源起到积极的作用,也将有效对投机行为有所抑制,引导申请人以使用为目的进行申请,一旦不以使用为目的的注册能够有效遏制,也将使得真正需要商标的主体能够有效缓解商标保护的压力。
新增的罚则,需要申请人予以重点关注,尤其是罚则中规定的第十五条中的第一款第(七)项“带有欺骗性,容易使公众对商品的质量等特点或者产地产生误认的”第(八)项“……或者有其他不良影响的”以及第二款“县级以上行政区划名称或者公众知晓的外国地名,不得作为商标。……”的内容,现商标主管部门审查中适用商标法第十条禁用条款案件广泛,如果与草案第十五条(现法第十条) 叠加第五十三条适用,则申请人的申请行为一旦落入该范围,将面临巨大的挑战。
第二十一条 未经授权,代理人或者代表人以自己的名义将被代理人或者被代表人的商标进行注册,被代理人或者被代表人提出异议的,不予注册并禁止使用。
就同一种商品或者类似商品申请注册的商标与他人在先使用的未注册商标相同或者近似,申请人与该他人具有前款规定以外的合同、业务往来关系或者其他关系而明知该他人商标存在,该他人提出异议的,不予注册。
第二十三条 申请商标注册不得损害他人现有的在先合法权益,也不得故意抢先注册他人已经使用并有一定影响的商标。
同时根据草案第二十一条、第二十三条,如果商标异议、无效宣告案件适用这两个条款裁决,那么之后是否直接可以依据此叠加第五十三条罚则适用,抢注商标行为将可能面临严峻的处罚。
二、强化对商标规范使用要求
第五十六条 商标注册人在使用注册商标的过程中,自行改变注册商标、注册人名义、地址或者其他注册事项,或者以误导公众的方式使用注册商标的,由负责商标执法的部门责令限期改正;逾期不改正的,处五万元以下的罚款;情节严重的,由国务院商标管理部门撤销其注册商标。注册商标成为其核定使用的商品的通用名称或者没有正当理由连续三年不使用的,任何单位或者个人可以向国务院商标管理部门申请撤销该注册商标。国务院商标管理部门应当自收到申请之日起九个月内作出决定。有特殊情况需要延长的,经国务院商标管理部门负责人批准,可以延长三个月。
针对误导公众的不当使用条款,可处五万元以下罚款,情节严重的直接撤销;同时明确,国务院商标管理部门可“主动撤销”此类商标,不再依赖权利人申请,清理“僵尸商标”,针对连续三年不使用及演变为通用名称,不再允许存续,避免商标垄断公共资源。
同时“以误导公众的方式使用注册商标的”为新增内容,就已经注册的商标名称在使用中误导消费者的,如:“壹号土”(猪)、“千禾0”(添加)、“XX原”(浆/液)等行为的商标将纳入处罚范围,对于国务院商标管理部门是否对存量商标集中处理,还是仅就具有影响到广泛公众的个案进行处理,还有待实践观察。
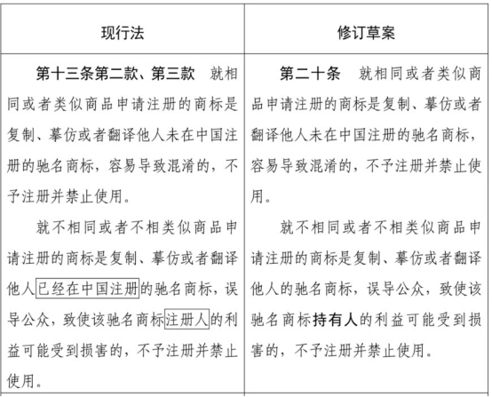
三、拓宽驰名商标保护范围

草案第20条删除“已经在中国注册”的限制,驰名商标在国内注册与否,不影响对于他人在不相同、不相类似商品上抢注行为的禁止。
草案同时扩大了驰名商标跨类的保护范围,现行商标法是对“未注册商标”的驰名商标禁止在相同或类似商品上抢注,就“已注册商标”需在不相同、不类似商品上予以保护,草案解除了“已注册”的限制,这意味着就不相同、不类似商品上抢注商标,无论驰名商标是否获得注册,都可以跨类保护。
四、其他
1
第十四条 任何能够将自然人、法人或者非法人组织的商品与他人的商品区别开的标志,包括文字、图形、字母、数字、三维标志、颜色组合、声音、动态标志等,以及上述要素的组合,均可以作为商标申请注册。
可注册标志范围增加“动态标识”、现AI技术广泛应用,草案扩大了商标注册保护的内容。
2
第三十五条 对初步审定公告的商标,自公告之日起二个月内,在先权利人、利害关系人认为违反本法……规定的,可以向国务院商标管理部门提出异议。公告期满无异议的,予以核准注册,发给商标注册证,并予公告。
修订草案缩短了异议的期限,目前商标审查速度得到了极大提升,从前些年需2-3年完成实质审查,到目前快则3-4个月可以完成实质审查获得初步审定,这使得部分商标初步审定公告的时间基本与实质审查时间相同,故异议期为三个月时间对申请人则相对漫长,本次调整为两个月将进一步缩短注册周期,节省了申请人的等待时间。
3
第三条 国务院商标管理部门负责全国商标注册、管理工作。县级以上地方人民政府管理商标工作的部门负责本行政区域的商标管理工作。
县级以上人民政府承担商标执法职能的部门按照职责权限负责商标执法工作。
负责商标注册、管理工作的部门和负责商标执法的部门建立工作机制,加强信息共享和工作协调。
修订草案规范了主管机关名称。2025年修订草案对主管机关名称修正为国务院商标管理部门,2019年2月14日国家知识产权局在第295号公告中明确“不再保留商标评审委员会”,实践中存在对主管机构设置不了解,产生误解的困扰,草案中将名称予以修正,进一步对表述加以明确。

2026-02
242026-02
242026-02
242026-02
23