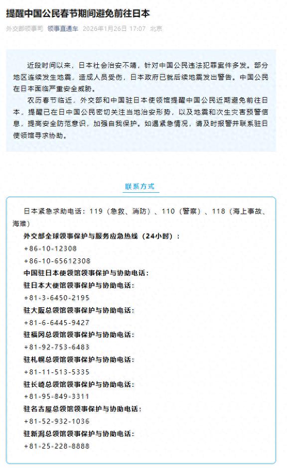
外交部提醒中国公民春节期间避免前往日本
2026-01-26
|
610
近段时间以来,日本社会治安不靖,针对中国公民违法犯罪案件多发。部分地区连续发生地震,造成人员受伤,日本政府已就后续地震发出警告。中国公民在日本面临严重安全威胁。
农历春节临近,外交部和中国驻日本使领馆提醒中国公民近期避免前往日本,提醒已在日中国公民密切关注当地治安形势,以及地震和次生灾害预警信息,提高安全防范意识,加强自我保护。如遇紧急情况,请及时报警并联系驻日使领馆寻求协助。
联系方式
日本紧急求助电话:119(急救、消防)、110(警察)、118(海上事故、海难)
外交部全球领事保护与服务应急热线(24小时):
+86-10-12308
+86-10-65612308
中国驻日本使领馆领事保护与协助电话:
驻日本大使馆领事保护与协助电话:
+81-3-6450-2195
驻大阪总领馆领事保护与协助电话:
+81-6-6445-9427
驻福冈总领馆领事保护与协助电话:
+81-92-753-6483
驻札幌总领馆领事保护与协助电话:
+81-11-513-5335
驻长崎总领馆领事保护与协助电话:
+81-95-849-3311
驻名古屋总领馆领事保护与协助电话:
+81-52-932-1036
驻新潟总领馆领事保护与协助电话:
+81-25-228-8888

微信公众号截图

2026-02
232026-02
232026-02
232026-02
23