诚信
共享
专业
开放
公司估价
免费发布
帮助中心
用户登录
经纪人登录
首页
公司转让
其他转让
知识产权转让
需求大厅
代办大厅
交易数据
新闻资讯
商务合作
联系我们
免费发布
买
我 要 买
卖
我 要 卖
转
知识产权
诚信
担保,无后顾之忧
Good faith guarantee, no worries
您当前所在的位置:
企转转
>
行业新闻
>
5万股民“破防”!百亿市值大牛股,刚签下7亿元大单,就被国字头机构公开“打假”:与我无关
5万股民“破防”!百亿市值大牛股,刚签下7亿元大单,就被国字头机构公开“打假”:与我无关
2024-04-12
|
1762
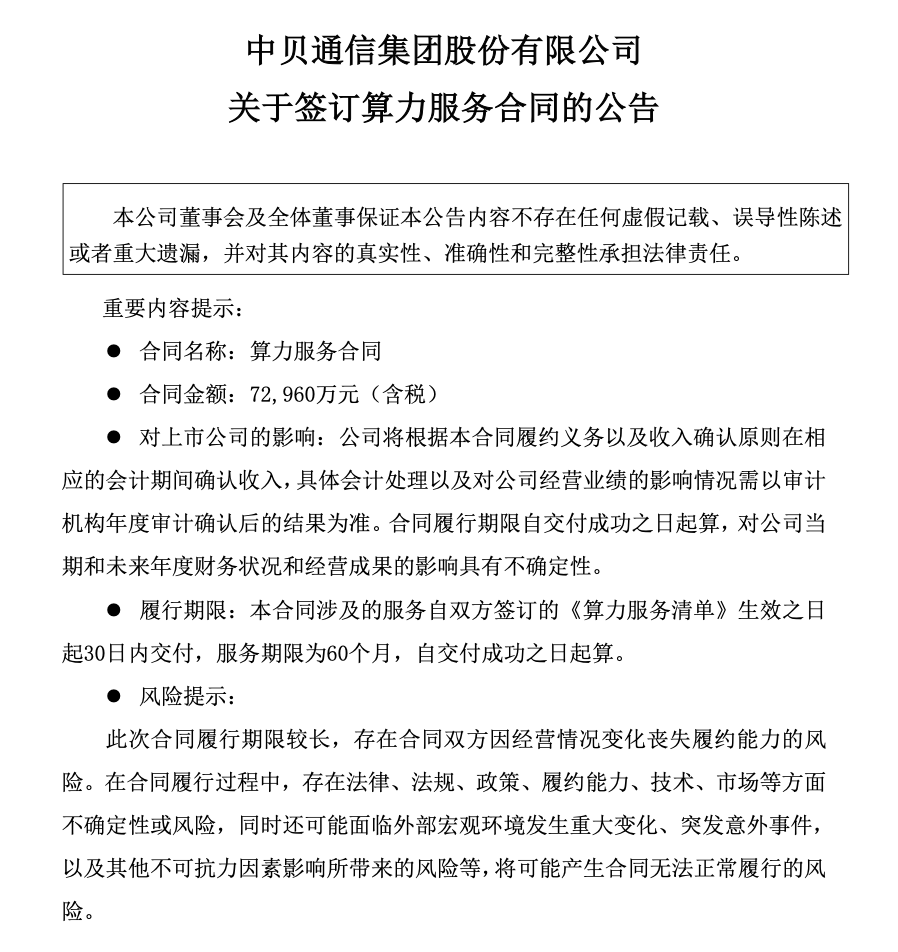
4月11日消息,
国家超级计算济南中心
今日发布声明称,近期,中贝通信集团股份有限公司(简称“中贝通信”,603220.SH,最新市值100亿元)发布《关于签订算力服务合同的公告》,合同内容显示“中贝通信集团股份有限公司与济南超级计算中心有限公
司签订《算力服务合同》及其附件《算力服务清单》,甲方向乙方采购智能计算中心的算力服务”,
该合同与国家超级计算济南中心无关。
每经小编注意到,4月10日中贝通信发布了关于签订算力服务合同的公告,公司与济南超级计算中心有限公司
于4月8日
签订《算力服务合同》及其附件《算力服务清单》,济南超算中心向公司采购智能计算中心的算力服务,
合同金额约为7.3亿元,
服务期限为60个月,自交付成功之日起算,具体支付金额以实际交付用户运行的服务器数量为准。
国家超级计算济南中心与山东省计算中心属于同一家机构两块牌子。据了解,山东省计算中心成立于1976年,隶属于山东省科学院,是山东省成立最早的公益性计算机应用技术科研机构。2011年经科技部批准建立国家超级计算济南中心,2012年加挂国家超级计算济南中心牌子,更名为山东省计算中心(国家超级计算济南中心),对外开展信息技术领域应用、共性关键技术研究以及相关技术服务。
国家超级计算济南中心是我国首台完全采用自主处理器研制千万亿次超级计算机“神威蓝光”的诞生地,总部位于济南市超算科技园。2018年建成E级计算原型机,2019-2022年在建百亿亿次超算平台、人工智能平台、工业互联网平台、大数据平台等重大基础设施。
国家超级计算济南中心在声明中表示,自该单位成立以来,
未授权
任何企事业单位机构以
“山东省计算中心(国家超级计算济南中心)”“山东省计算中心”“国家超级计算济南中心”“国家超算济南中心”“济南超算中心”“济南超算”
等名义开展相关商业活动。
声明称,该单位名称为
“山东省计算中心(国家超级计算济南中心)”,“国家超级计算济南中心”“国家超算济南中心”“济南超算中心”“济南超算”
等各种形式名称,均为该单位在先使用。其他任何单位或个人未经该单位授权使用上述名称或利用上述名称进行宣传、合作,均构成对该单位姓名权的侵权,该单位有权追究其法律责任。
从上述声明对比可知,中贝通信的合作对象是
济南超级计算中心有限公司,
并不是今天发布澄清声明的
“国家超级计算济南中心”
。
不过,中贝通信在公告中将济南超级计算中心有限公司简称为“济南超算中心”。国家超级计算济南中心的声明中则表示,“济南超算中心”名称为该中心在先使用,其他任何单位或个人未经我单位授权使用上述名称或利用上述名称进行宣传、合作,均构成对我单位姓名权的侵权。
企查查显示,济南超级计算中心有限公司
成立于2021年5月,
是一家以从事互联网和相关服务为主的企业,注册资本2000万元,
法定代表人为涂阳。
股东信息显示,该公司共有5名股东,分别为:
潘景山持股36%,
济南算源资本经营合伙企业(有限合伙)持股23.5%,济南超级计算技术研究院持股17%,济南算安资本经营合伙企业(有限合伙)持股13.5%,山东超级计算技术研究院有限公司持股10%。进一步查询,济南超级计算技术研究院全资持股山东超级计算技术研究院有限公司,法定代表人是
潘景山。
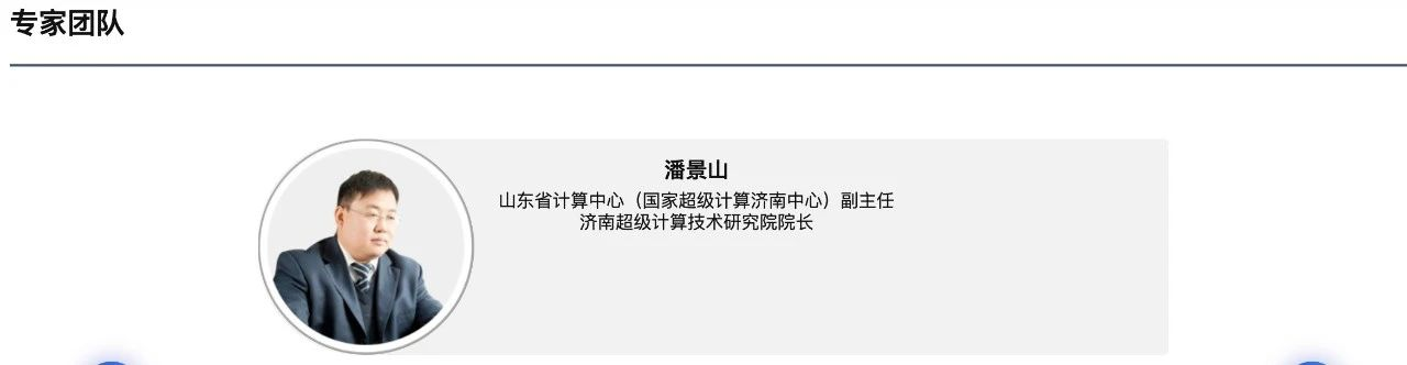
在
济南超级计算中心有限公司网站
专家
团队
展示栏,
每经小编看到,
潘景山自称为山东省计算中心(国家超级计算济南中心)副主任、
济
南超级
计算技术研究院院长。涂阳为
济
南超级
计算技术研究院
并行计算技术研究中心副主任。
图
片来源:
济南超级计算中心有限公司网站
国家超级计算济南中心网站显示,
济南超级计算技术研究院确为国家超级计算济南中心旗下机构。
图
片来源:国家超级计算济南中心网站
济南超级计算中心有限公司网站展示的发展历程显示,该公司由成立于2011年10月的国家超级计算济南中心发展而来。
图片来源:
济南超级计算中心有限公司网站
图
片来源:
济南超级计算中心有限公司网站
那么,公告中中贝通信将合作对象简称为“济南超算中心”,是合作对象有意还是不了解行业情况?面对国家超级计算济南中心的公开声明,中贝通信将如何回应?
此前,中贝通信曾因为信息披露问题引发外界关注。今年2月20日,中贝通信公告称收到上交所发出的纪律处分决定书,其中提到公司多次先于法定信息披露渠道,通过微信公众号对外发布可能对股票价格产生较大影响的重大信息,异常波动公告未及时披露正在筹划中的重大事项,信息披露不及时、不公平。同时,公司未及时披露对外投资事项及相关进展情况。上交所据此对中贝通信及时任董事长兼总经理李六兵、时任董事会秘书陆念庆予以通报批评。
截至2023年9月30日,
中贝通信拥有的股东数为5.38万户。
中贝通信曾是2023年的算力大牛股,当年其最大涨幅一度接近400%。
上一篇:
龙头企业裁员、延缓投资,光伏企业如何押注未来?
下一篇:
太突然!去年净赚10亿元,8天内公司董事长、总经理全辞职
推荐新闻
2026-02
18
湖北宜城爆竹店爆炸已致12死
371
湖北宜城爆竹店爆炸已致12死
2026-02
18
字节跳动最可怕的地方,在于它正在用一套全新的逻辑,同时冲击腾讯、阿里、美团、拼多多这四家公司的核心壁垒
287
字节跳动最可怕的地方,在于它正在用一套全新的逻辑,同时冲击腾讯、阿里、美团、拼多多这四家公司的核心壁垒
2026-02
18
宇树科技相关概念股简单整理
222
宇树科技相关概念股简单整理
2026-02
18
中国十大最具幸福感城市排名
389
中国十大最具幸福感城市排名
2026-02
182026-02
182026-02
182026-02
18