2024-04-20
|
1397
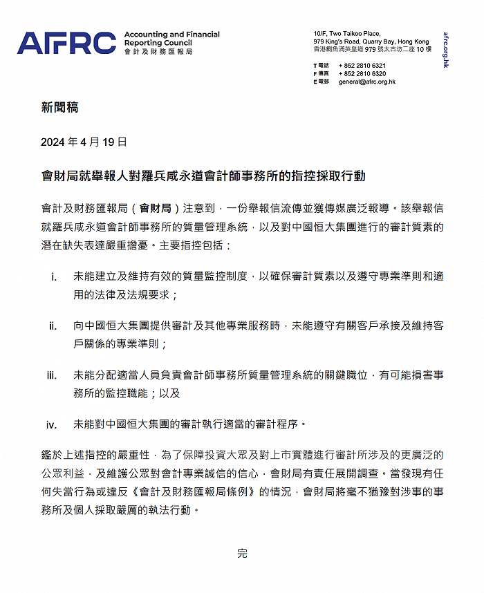
4月19日,香港会计及财务汇报局(以下简称会财局)发布公告称,将对前段时间流传的“普华永道审计恒大失败举报信”内容展开调查。当发现有任何失当行为或违反《会计及财务汇报局条例》的情况,会财局将毫不犹豫对涉事的事务所及个人采取严厉的执法行动。
会财局注意到一份举报信流传并获媒体广泛报道。该举报信就罗兵咸永道会计师事务所(即普华永道香港,以下统称普华永道)的质量管理系统,以及对中国恒大集团进行的审计素质的潜在缺失表达严重担忧。
主要指控包括:未能建立及维持有效的质量监控制度,以确保审计素质以及遵守专业准则和适用的法律及法规要求;向中国恒大集团提供审计及其他专业服务时,未能遵守有关客户承接及维持客户关系的专业准则;未能分配适当人员负责会计师事务所质量管理系统的关键职位,有可能损害事务所的监控职能;以及未能对中国恒大集团的审计执行适当的审计程序。
香港会财局表示,鉴于上述指控的严重性,为了保障投资大众及对上市实体进行审计所涉及的更广泛的公众利益,及维护公众对会计专业诚信的信心,会财局有责任展开调查。

审计恒大失败的最终责任人出现了?
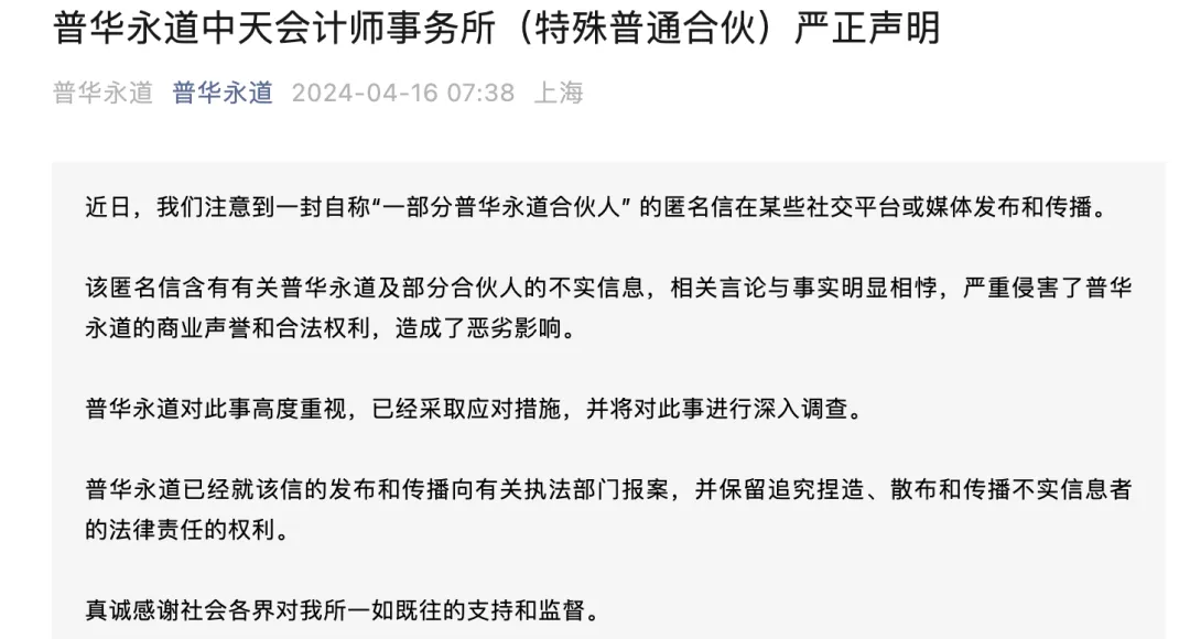
此前,一则“是谁把普华永道带入恒大这个火坑”的匿名信在网络流传。
4月16日,普华永道官方公众号对此回应称,该匿名信含有有关普华永道及部分合伙人的不实信息,相关言论与事实明显相悖,严重侵害了普华永道的商业声誉和合法权利,造成了恶劣影响。普华永道对此事高度重视,已经采取应对措施,并将对此事进行深入调查。

上述匿名信称,普华永道审计恒大失败的最终责任人是普华永道中国区主席、首席合伙人和首席执行官赵柏基,并揭露了普华永道内部审计质量管理、人员打压等诸多问题。
普华永道官网4月16日最新资料显示,赵柏基现任普华永道亚太及中国主席,同时还是普华永道全球网络领导团队的五位核心成员之一,该领导团队决定着普华永道全球网络的总体战略,为各成员机构制定共同遵循的标准。2015年,赵柏基被推选为普华永道中国主席;2017年,赵柏基出任普华永道亚太主席。
公开资料显示,中国恒大自2009年在香港上市后,审计机构一直为普华永道,合作时间长达14年直到2023年1月。与此同时,对于恒大2009年至2020年的年报,普华永道均出具了标准无保留意见。

今年,恒大系的恒大地产财务造假已被坐实。3月18日,恒大地产集团有限公司(以下简称恒大地产)发布公告称,恒大地产及相关责任人于近日收到中国证券监督管理委员会(以下简称证监会)行政处罚及市场禁入事先告知书(处罚字〔2024〕36号)(以下简称《事先告知书》)。证监会拟决定对许家印、夏海钧采取终身证券市场禁入措施,责令恒大地产改正,给予警告,并处以41.75亿元的罚款。
《事先告知书》显示,恒大地产通过提前确认收入方式财务造假,导致2019年恒大地产虚增收入2,139.89亿元,占当期营业收入的50.14%,对应虚增成本1,732.67亿元,虚增利润407.22亿元,占当期利润总额的63.31%;2020年恒大地产虚增收入3,501.57亿元,占当期营业收入的78.54%,对应虚增成本2,988.68亿元,虚增利润512.89亿元,占当期利润总额的86.88%。
公告还指出针对恒大地产2019年度报告和2020年度报告虚假记载的违法行为,恒大地产时任董事长许家印全面管理恒大地产各项业务,授意其他人员虚增恒大地产年报业绩,手段特别恶劣,情节特别严重,是直接负责的主管人员,同时作为实际控制人组织、指使实施上述违法行为。中国恒大集团(以下简称“恒大集团”)时任董事局副主席兼总裁夏海钧,实际统筹管理恒大地产日常经营事务,组织安排编制虚假财务报告,手段特别恶劣,情节特别严重,是直接负责的主管人员。
前次调查结果尚未发布
这已经不是会财局针对普华永道审计中国恒大而展开的首次调查。
早在2021年10月,会财局(曾用名:财汇局)就发布一则公告《财务汇报局就中国恒大集团有关持续经营的汇报展开调查》(以下简称《调查》)。
《调查》显示,会财局就中国恒大集团截至2020年12月31日(2020年年度账目),以及截至2021年6月30日6个月(2021年中期账目)的财务报表展开查讯。
财汇局透过监察市场活动,在中国恒大2020年年度账目、2021年中期账目及普华永道2020年年度审计的核数师报告中,发现该集团在有关持续经营汇报的充分性方面存在问题。该局亦接获一宗与2020年年度账目及2020年年度审计相关事项的公众投诉。
截至2020年12月31日,中国恒大所报告的现金及现金等价物为1,590亿元,但未涵盖其流动负债15,070亿元;于2022年到期的借款达1,670亿元。在2020年年度账目中,中国恒大没有就实施缓解计划的影响之前或之后是否会出现持续经营的重大不确定性作出明确声明。
普华永道在其关于2020年年度账目的核数师报告中发表了无保留意见,但并没有提及持续经营的重大不确定性。
在2021年中期账目中,中国恒大披露集团正在与供应商和建筑工人就部分合约进行谈判,有关工作因房地产开发应付账款逾期而停工;确定将采取的其他缓解措施来解决面临的流动性问题;作出模棱两可的声明,表示如果缓解措施得到有效实施,在2021年中期账目中采用持续经营基础是适当的,但如果不能有效实施,则采用持续经营基础编制2021年中期账目将是不适当。
然而,中国恒大并未在2021年中期账目中就以下事项作出明确声明:是否存在持续经营的重大不确定性;董事采纳持续经营基础的判断是否适当,如果适当,该判断是否重大。
基于中国恒大于2020年12月31日及2021年6月30日的财务状况,以及关于其流动性风险和缓解措施的披露,会财局认为有理由作出以下行动:
首先是就中国恒大2020年年度账目及2021年中期账目的持续经营评估,以及这些财务报表中有关流动性风险及采纳持续经营会计基础的披露,是否遵从适用的财务汇报准则展开查讯。
另外,就普华永道对2020年年度账目持续经营评估的审计工作,以及核数师报告是否遵从适用的审计准则展开调查。
2022年8月,会财局公布过就若干交易对中国恒大和恒大物业的账目及审计展开调查进展,将调查范围从中国恒大扩大至恒大物业。会财局已展开就恒大物业、中国恒大截至2020年12月31日止年度(2020年年度账目)和截至2021年6月30日止6个月的财务报表的查讯。同时,已展开普华永道就恒大物业、中国恒大2020年年度账目进行的审计的调查。
彼时,会财局表示,在必要情况下,会公布展开查讯和调查或扩大其范围,以保障股东和投资大众的利益,从而维持公众对金融市场和独立核数师监管制度的信心。
但此后至今,会财局还未发布关于上述调查的最新进展或情况。

2026-02
192026-02
192026-02
192026-02
19