同天公布!17家机构合计被罚超1700万元
2024-08-06

|

1869
2024年8月2日,金融监管总局官网行政处罚信息更新,罚单密集落地。经梳理发现,此轮罚单涉及交行、浦发、民生、华夏银行等17家银行业机构,所有机构合计被罚超1700万元。

50余张罚单密集落地
8月2日,银行业机构迎来55张罚单的密集落地,国开行、国有大行、股份行、城农商行、村镇银行等均有涉及,所有机构合计被罚约1752.13万元,此外,有两人被终身禁业。
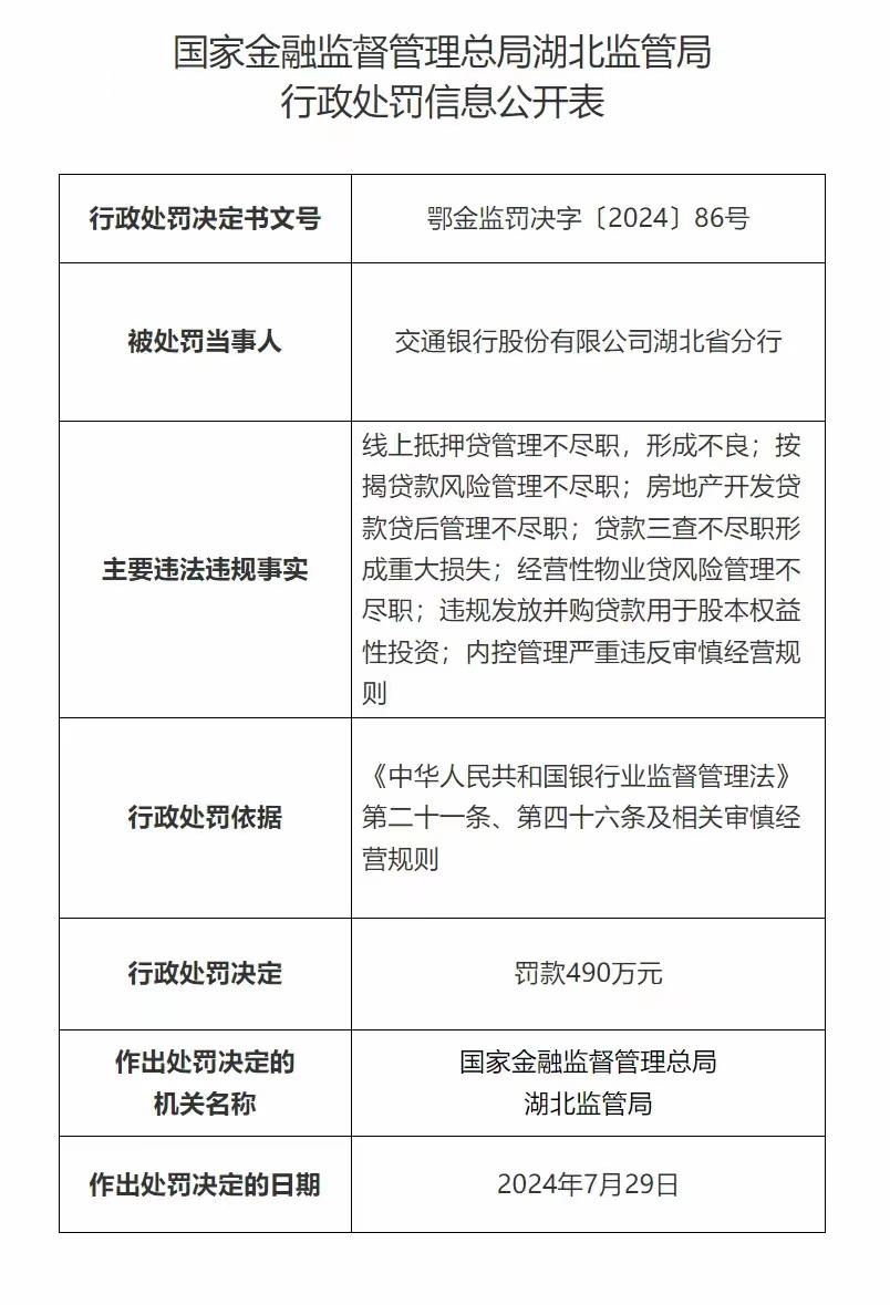
其中,交通银行湖北省分行因线上抵押贷管理不尽职,形成不良;按揭贷款风险管理不尽职;房地产开发贷款贷后管理不尽职;贷款三查不尽职形成重大损失等原因被罚款490万元,是本轮罚单受罚金额最高的银行业机构。
66b19d6757b91.png
另有三家商业银行被罚金额超百万元。其中,华夏银行武汉分行因为虚列开支套取费用;贷款三查不到位被罚款300万元。福建福州农商行因同业投资业务投前调查不到位、审查审批不审慎;少计表内风险资产等被罚180万元。九江银行宜春分行因贷款管理严重失职;数据质量控制不到位被罚100万元。
66b19ceaa68c5.png
梳理来看,本轮罚单涉及工商银行、民生银行、无锡锡商银行、苏州银行、上饶银行、浦发银行、南昌农商行、福建福州农商行、国家开发银行江西省分行、长汀汀州红村镇银行等商业银行分支行,以及罗源县农村信用合作联社等三家农信社,共计17家银行业机构。
66b19d0d24159.png
66b19d1c180bd.png
66b19d2828f17.png
部分罚单则对违法违规事件的相关责任人做出处分,本轮罚单中,时任福建福州农商行金融市场部负责人方某、时任交通银行股份有限公司湖北省分行业务处理中心员工尉某等2名从业人员被终身禁止从事银行业工作。
金融监管“长牙带刺”常态化
从近期密集落地的罚单中可以看见,信贷领域仍是金融机构受罚的重灾区,这也侧面体现了金融监管的“长牙带刺”常态化逐步落实。在50余张罚单中,针对信贷领域违法违规的仍超半数。
以长汀汀州红村镇银行为例,该行因违规向乡镇卫生院发放项目融资贷款用于项目建设;违规向公职人员发放个人经营性贷款;为掩饰风险,向不符合条件的借款人发放个人经营性贷款等三项违法违规被罚85万元,时任副行长兼营业部总经理被处以警告。
招联首席研究员董希淼告诉记者,信贷业务是商业银行最基本的业务,笔数较多,办理频繁,流程较长,的确比较容易触及合规方面问题。总体而言,监管部门对相关违规行为进行处罚,有助于银行树立审慎经营理念,依法合规发展业务,更有效地防控信用风险。
“罚单的密集落地也体现了监管‘长牙带刺’常态化。”博通咨询金融业资深分析师王蓬博说,密集受罚体现银行信贷领域仍有很多问题亟需整顿,“例如,今年银行净息差进一步承压,放贷过程中‘松懈’,还体现在‘三查’不尽职,资金违规流入房产等场景等问题上。”
光大银行金融市场部宏观研究员周茂华表示,对于信贷领域的违规,一方面,仍需强化金融监管,提高违规成本,规范机构经营;另一方面,还需推动金融机构持续完善内部治理,完善科学考核机制,加强业务培训。
董希淼认为,针对信贷业务违规,金融监管部门可进一步实施差异化监管,帮助农商银行等中小银行不断提升全面风险管理能力,持续强化信贷管理和内控管理;借助科技手段,构建覆盖全行业的信贷资金流向监控系统,提升贷款用途监控的能力和效率;建议加强社会信用体系建设,提高借款人编造贷款资料、挪用贷款用途的违规成本,建立挪用贷款黑名单等制度,从源头上遏制信贷环节违规。